| Test Case | Errors | Images | |||
| %Diffs | Maximum | Baseline | Current | Diff Map | |
| Testing view changes with slice flip | |||||
| ViewChangeSliceFlip | 0.00 | 0.00 | |||
| Testing view changes with fullframe | |||||
| ViewChangeFullFrame_01 | 0.00 | 0.00 | |||
| ViewChangeFullFrame_02 | 0.00 | 0.00 | |||
| ViewChangeFullFrame_03 | 0.00 | 0.00 | |||
| ViewChangeFullFrame_04 | 0.00 | 0.00 | |||
| ViewChangeFullFrame_05 | 0.00 | 0.00 | |||
| ViewChangeFullFrame_06 | 0.00 | 0.00 | |||
| ViewChangeFullFrame_07 | 0.00 | 0.00 | |||
| Testing view changes with fullframe and glyphed plots | |||||
| ViewChangeAutoFF_00 | 0.00 | 0.00 | |||
| ViewChangeAutoFF_01 | 0.00 | 0.00 | |||
| ViewChangeAutoFF_02 | 0.00 | 0.00 | |||
| ViewChangeAutoFF_03 | 0.00 | 0.00 | |||
| ViewChangeAutoFF_04 | 0.00 | 0.00 | |||
| ViewChangeAutoFF_05 | 0.00 | 0.00 | |||
| Testing view changes with log scaling of 2D plots | |||||
| ViewChangeLogScale2D_00 | 0.00 | 0.00 | |||
| ViewChangeLogScale2D_01 | 0.00 | 0.00 | |||
| ViewChangeLogScale2D_02 | 0.00 | 0.00 | |||
| Testing view changes with log scaling of curves | |||||
| ViewChangeLogScaleCurves_00 | 0.00 | 0.00 | |||
| ViewChangeLogScaleCurves_01 | 0.00 | 0.00 | |||
| ViewChangeLogScaleCurves_02 | 0.00 | 0.00 | |||
| ViewChangeLogScaleCurves_03 | 0.00 | 0.00 | |||
| ViewChangeLogScaleCurves_04 | 0.00 | 0.00 | |||
| ViewChangeLogScaleCurves_05 | 0.00 | 0.00 | |||
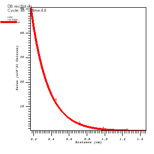
| largeValueLineout | 18.41 | 0.77 | |||
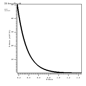
| largeValueLineout_logScaling | 20.84 | 0.77 | |||
| largeValueMeshCurve | 10.99 | 0.40 | |||
| largeValueMeshCurve_logScaling | 12.69 | 0.41 | |||
| Testing view changes with fullframe and label plots | |||||
| ViewChangeFullFrameWithLabels_00 | 0.00 | 0.00 | |||
Final Return Code: 113